Toggle navigation
首页
HOME
关于我们
ABOUT US
产品中心
PRODUCT
植物除臭剂
抑尘剂
反渗透阻垢剂
阻垢缓蚀剂
有机膦、聚羧酸单剂
防腐杀菌剂
重金属螯合剂
精品案例
CASE
新闻中心
NEWS
公司新闻
行业新闻
联系我们
CONTACT US
咨询热线:13853329637
抑尘剂
PRODUCT
您当前的位置:首页 >
抑尘剂
产品名称
植物除臭剂
抑尘剂
反渗透阻垢剂
阻垢缓蚀剂
有机膦、聚羧酸单剂
防腐杀菌剂
重金属螯合剂
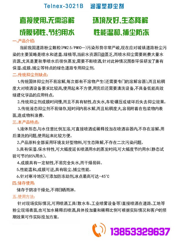
润湿型液体抑尘剂
润湿型液体抑尘剂
销售热线:13853329637
在线咨询
产品概述
润湿型液体抑尘剂
13853329637